信息速递

首页 > 信息速递 > 通知公告 > 正文

通知公告

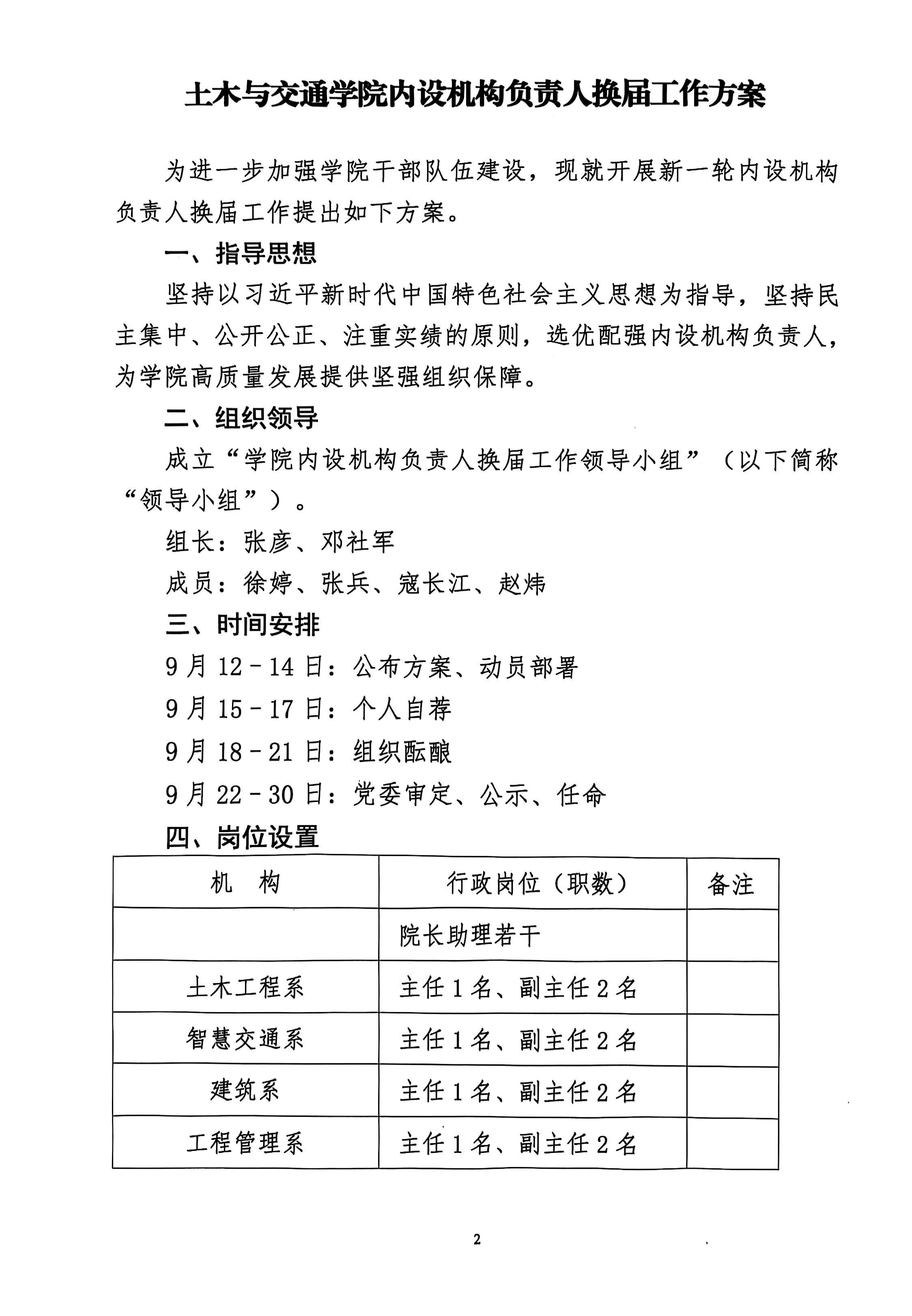
关于印发《扬州大学土木与交通学院内设机构负责人换届工作方案》的通知

表格下载见附件


官方微信

邮编:225127
电话:0514-87979408
联系地址:中国江苏扬州市邗江区华扬西路196号
COPYRIGHT © 2019 扬州大学土木与交通学院

苏公网安备 32100302010246号